官方微信
手机客户端
扫一扫,关注我们
QQ登录
微信登录
登录
注册
我的空间
我的消息
我的积分
我的收藏
我的好友
我的相册
我的道具
帐号设置
退出登录
搜索
搜索
本版
用户
免费发布信息
首页
神女论坛
相亲交友
曝光台
招聘求职
拼车
便民信息
巫山特产
神女论坛
门户
房产
装修
亲子
婚嫁
美食
汽车
旅游
健康
信息
求职
租房
二手房
招聘
拼车
二手车
服务
生活服务
相亲交友
跳蚤市场
本地商家
社区
城事杂谈
情感天空
户外旅游
房产楼市
装修装饰
美食天地
当前位置:
»
›
≡品牌栏目≡
›
今日巫山
›
帖子
返回列表
发帖
查看:
8173
|
回复:
0
学无止境 “医”往向前|巫山县人民医院组织全科师资核心胜任力培训
[复制链接]
admin
admin
当前离线
积分
149836
发表于 2021-4-20 09:36:08
|
显示全部楼层
|
阅读模式
来自
中国重庆
我院组织全科师资
核心胜任力培训
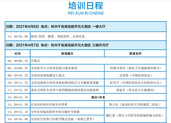
为确保全科师资规范化培训教学质量,提升教学能力和综合服务能力,做好住院医师及助理全科医生培养培训工作,在重庆市住培办的精心组织下, 在浙江杭州举行了为期3天(2021年4月7日至9日)线上、线下方式同步进行的全科专业住培师资核心胜任力提升培训班。
我院在红石梁院区多功能会议室和净坛分院全科医学科同时组织了本次线上培训,由副院长张强牵头,张泽艳具体组织,科教科及20余名师资代表参加了培训。授课专家分别就“全科医学人才培养发展与现实要求”、“ 全科评估指标解读与要点”、“全科及助理全科培养新标准的特点与关键要求理解”、“ 全科住培临床轮转中的关键环节把握”等22个课题,全程围绕政策赋能、管理赋能、带教赋能、技能赋能4方面进行了授课。培训结束后,进行了线上闭卷考试,考试合格者颁发培训合格证书。
本次培训得到了师资代表一致好评,纷纷表示收获很大,讲座内容丰富,涵盖面广且非常实用,开阔了思路,提高了带教理论水平和培训操作能力,并感谢提供宝贵学习机会,也希望今后多组织类似高质量的培训班。
来源:巫山县人民医院
回复
举报
返回列表
发帖
发表回复
高级模式
B
Color
Image
Link
Quote
Code
Smilies
您需要登录后才可以回帖
登录
|
注册
本版积分规则
发表回复
回帖并转播
回帖后跳转到最后一页
精选推荐
联系客服
关注微信
下载APP
返回顶部
返回列表
点击联系客服
在线时间:8:30-17:00
客服电话
023-57733011
电子邮件
273445007@qq.com
扫一扫,关注我们
下载APP客户端