官方微信
手机客户端
扫一扫,关注我们
QQ登录
微信登录
登录
注册
我的空间
我的消息
我的积分
我的收藏
我的好友
我的相册
我的道具
帐号设置
退出登录
搜索
搜索
本版
用户
免费发布信息
首页
神女论坛
相亲交友
曝光台
招聘求职
拼车
便民信息
巫山特产
神女论坛
门户
房产
装修
亲子
婚嫁
美食
汽车
旅游
健康
信息
求职
租房
二手房
招聘
拼车
二手车
服务
生活服务
相亲交友
跳蚤市场
本地商家
社区
城事杂谈
情感天空
户外旅游
房产楼市
装修装饰
美食天地
当前位置:
»
›
≡品牌栏目≡
›
今日巫山
›
帖子
返回列表
发帖
查看:
12567
|
回复:
0
【好消息】60岁及以上老人纳入新冠疫苗接种人群
[复制链接]
admin
admin
当前离线
积分
149836
发表于 2021-4-6 09:56:05
|
显示全部楼层
|
阅读模式
来自
中国重庆
国家卫健委官网4月1日发布了《#新冠病毒疫苗接种问答#(2021年3月31日更新)》,全面回应公众关切。
其中明确,现阶段,我国新冠病毒疫苗的接种对象为18周岁及以上人群。60岁及以上人群为感染新冠病毒后的重症、死亡高风险人群,疫苗对60岁及以上人群会产生一定的保护作用,建议接种。
此外,免疫功能受损人群也是感染新冠病毒后的重症、死亡高风险人群,根据既往疫苗安全性特点,灭活疫苗和重组亚单位疫苗建议接种;对于腺病毒载体疫苗,建议经充分告知,个**衡获益大于风险后接种。
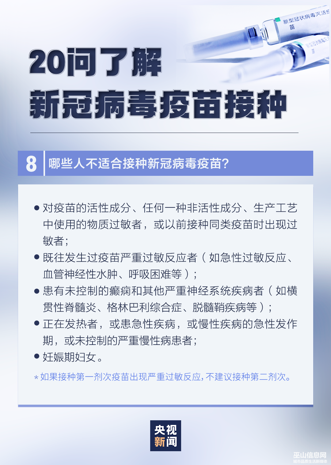
20组问答
带你了解新冠病毒疫苗接种
↓↓↓
回复
举报
返回列表
发帖
发表回复
高级模式
B
Color
Image
Link
Quote
Code
Smilies
您需要登录后才可以回帖
登录
|
注册
本版积分规则
发表回复
回帖并转播
回帖后跳转到最后一页
精选推荐
联系客服
关注微信
下载APP
返回顶部
返回列表
点击联系客服
在线时间:8:30-17:00
客服电话
023-57733011
电子邮件
273445007@qq.com
扫一扫,关注我们
下载APP客户端